三倍频变压器 元器件百科 三倍频变压器简介变压器、互感器感应耐压试验是检验该产品是否符合国家标准的一项重要试验。绕组的层间、匝间、段及相间绝缘的纵绝缘感应试验,是考验绕组是否符合要求的一个重要项目。为了提高绕组试验电压,使变压器或互感器的铁芯又不至于过饱和导致励磁电流过大,因此要使试验频率提高,一般为100Hz—400Hz。三倍频变压器别称三倍频发生器、三倍频感应电压发生器、三倍频电源发生器、三倍频试验变压器装置、三倍频感 芯城品牌采购网 2025-11-04 10824 变压器
光波测量系统 元器件百科 光波测量系统特点针对可调谐激光器模块的平台到外部应用控制器高数据吞吐率速率易用的应用程序反向兼容于815xx和816xx系列模块光波测量系统内置应用程序1、无源元件测试(PACT)―借助一个Agilent可调谐激光器模块和我们的功率计模块,在所有波长上测试带尾纤或带连接器的器件。2、稳定性―借助一个源模块和一个功率计模块或光探头,检查器件的长期功率稳定性。3、日志记录―对器件的功率读数进行统计分析 芯城品牌采购网 2025-11-04 15955 光波测量系统
三相整流桥 元器件百科 三相整流桥全桥三相全波整流桥全桥是将连接好的桥式整流电路的6个整流二极管(和一个电容器)封装在一起,组成一个桥式、全波整流电路。三相全波整流桥不需要输入电源的零线(中性线)。整流桥堆一般用在全波整流电路中。全桥是由6只整流二极管按桥式全波整流电路的形式连接并封装为一体构成的,右图为其外形。全桥的正向电流有5A、10A、20A、35A、50A等多种规格,耐压值(最高反向电压)有50V、100V、20 芯城品牌采购网 2025-11-04 15947 三相整流桥
体感控制器 元器件百科 体感控制器原理依照体感方式与原理的不同,主要可分为三大类:惯性感测、光学感测以及惯性及光学联合感测。惯性感测主要是以惯性传感器为主,例如用重力传感器,陀螺仪以及磁传感器等来感测使用者肢体动作的物理参数,分别为加速度、角速度以及磁场,再根据此些物理参数来求得使用者在空间中的各种动作。光学感测主要是通过光学传感器获取人体影像,再将此人体影像的肢体动作与游戏中的内容互动,主要是以2D平面为主,而内容也多 芯城品牌采购网 2025-11-04 12628 体感控制器
中央处理器模块 元器件百科 中央处理器模块模块划分要实现一个数字系统需要三个主要的组成部分:(1)计算对位进行操作的函数的组合逻辑(ALU);(2)存储位的存储器元素(寄存器);(3)控制存储器元素更新的时钟信号。CPU的根本任务就是执行指令,对计算机来说最终都是一串由“0”和“1”组成的序列。CPU从逻辑上可以划分成3个模块,分别是控制单元、运算单元和存储单元,这三部分由CPU内部总线连接起来。如下所示:控制单元控制单元是 芯城品牌采购网 2025-11-04 12214 中央处理器模块
三相隔离变压器 元器件百科 三相隔离变压器使用条件变压器--使用条件(DG、SG单、三相隔离变压器)1、环境温度:-15℃―+40℃2、海拔高度:<1000m3、相对湿度:<90[%]4、安装场所无严重影响变压器绝缘的气体蒸汽、化学沉积、灰尘、污垢及其它爆炸和腐蚀性介质。5、凡不符合上述规定的特殊使用条件,应由使用单位和我厂协商确定。三相隔离变压器技术特征主要技术特征(DG、SG单、三相隔离变压器)1、输入电压: 芯城品牌采购网 2025-11-04 13805 三相隔离变压器
光照传感器 元器件百科 光照传感器简介设面元dS上的光通量为dΦ,则此面元上的照度E为:E=dΦ/dS。照度的单位为lx(勒克斯),也有用lux的,1lx=1lm/㎡。照度表示物体表面积被照明程度的量。光照传感器光照范围自然光照的范围夏季在阳光直接照射下,光照强度可达6万~10万lx,没有太阳的室外0.1万~1万lx,夏天明朗的室内100~550lx,夜间满月下为0.2lx。人工光照的范围白炽灯每瓦大约可发出12.56l 芯城品牌采购网 2025-11-04 15492 光照传感器
冷等离子发生器 元器件百科 冷等离子发生器工作原理冷等离子发生器是正离子和负离子的空气集合体,科学证明冷等离子发生器产生的等离子束与空气中的水份发生作用,产生活性氧分子和氢氧自由基离子束。当正离子和负离子在发生中和反应时,释放巨大能量,使其周围环境中的细菌、霉菌等微生物的内部结构发生变化和能量发生转移,致使细菌死亡。另外,活性氧和氢氧自由基离子两者化学性质极不稳定,与有机物接触时容易发生化学反应。通过氧化分解有机物,破坏细菌 芯城品牌采购网 2025-11-04 9736 等离子发生器
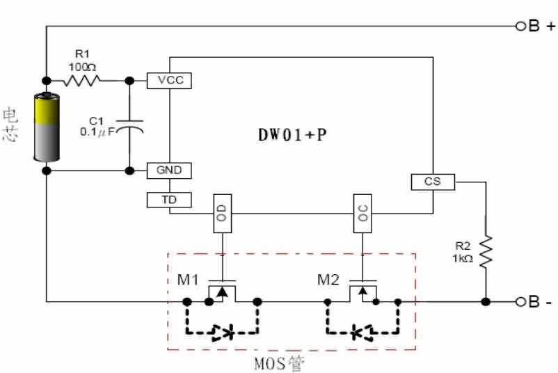
保护板 元器件百科 保护板分类1、按材料分类1)镀金保护板―简称金板五金保护板普通镀金保护板镀厚金保护板沉金保护板2)镀锡保护板―简称锡板普通锡板无铅锡板2、按电池分类1)单节保护板2)双节保护板3)多节保护板保护板主要功能1)过充保护功能:过充保护功能是指在达到某个电压(以下称为过充电检测电压)时,禁止由充电器继续充电。即,将控制过充的MOS管进入关断状态,停止充电。2)过放保护功能:过放电保护功能是在电池的电压变 芯城品牌采购网 2025-11-04 16736 保护板
压差式流量控制器 元器件百科 压差式流量控制器产品介绍AISE提供专业高精度和高可靠性的压差开关,AISE公司生产的压差开关是自动反冲过滤器和中央空调水流量及压差检测理想的控制部件。最新推出的全铝外壳的压差开关完美体现AISE在压差开关上的创新设计理念。PFS20型可调压差开关是为少量使用且对压差值有不同的要求时的应用场合而开发的,通常应用在工程中检测水过滤器、泵、热交换器、冷水机组及盘管等的压差,当系统中的水流量(压差)上升 芯城品牌采购网 2025-11-04 13169 压差流量控制器
压力表 元器件百科 压力表结构原理开口式弹簧管压力表是由表壳部分、指针、刻度盘部分、弹簧弯管、传动机构部分和管接头等五个主要部分组成,当弹簧管内受到介质压力时,它的活动端就向外伸张,经传动机构带动指针转动,由刻度盘上指示出介质的压力。封口式弹簧压力表也由外壳部分、指针、刻度盘、弹簧管、弯管和传达室动机构等六个主要部分组成,弹簧管的内腔为封闭形式,外界压力作用于弹簧管外侧使弹簧管变形,由传动机构带动指针转动指示出环境压 芯城品牌采购网 2025-11-04 17394 压力表
冲击传感器 元器件百科 冲击传感器安装由于冲击传感器用来辨别诸如松动、裂缝、断裂等状况,故在GB302D往复压缩机4个缸的十字头滑道箱外壳上各布置1个,安装方向垂直于连杆的运动方向,用以测量往复机因连杆螺母松动、连杆断裂等故障所引发的冲击烈度。冲击传感器设置在传感器完成安装,压缩机正常工作的情况下,即可进行阈值设定。要注意在测试模式下冲击传感器的电源连接极性和正常运行模式正好是相反的。250Ω电阻用于将电流脉冲转换成电压 芯城品牌采购网 2025-11-04 17578 传感器
倾角传感器 元器件百科 倾角传感器基本原理倾角传感器理论基础是牛顿第二定律:根据基本的物理原理,在一个系统内部,速度是无法测量的,但却可以测量其加速度。如果初速度已知,就可以通过积分算出线速度,进而可以计算出直线位移,所以它其实是运用惯性原理的一种加速度传感器。当倾角传感器静止时也就是侧面和垂直方向没有加速度作用,那么作用在它上面的只有重力加速度。重力垂直轴与加速度传感器灵敏轴之间的夹角就是倾斜角了。一般意义上的倾角传感 芯城品牌采购网 2025-11-04 14556 传感器
半导体气敏传感器 元器件百科 半导体气敏传感器元件1、接触燃烧式气敏元件2、金属氧化物半导体气敏元件3、氧化锆气敏元件半导体气敏传感器分类半导体气敏传感器有多种分类方法,主要一种是将其分为两类―电导控制型气敏传感器和电压控制气敏传感器。其中电导控制型一般以金属氧化物半导体材料如SnO、ZnO、FeO系为基体,加入合适的催化金属和添加剂,采用烧结、厚膜或薄膜工艺制成。半导体气敏传感器包括硫化氢气敏传感器和一氧化碳气敏传感器两个敏 芯城品牌采购网 2025-11-04 15408 半导体传感器
凸轮轴传感器 元器件百科 凸轮轴传感器光电式日产公司生产的光电式曲轴与凸轮轴位置传感器是由分电器改进而成的,主要由信号盘(即信号转子)、信号发生器、配电器、传感器壳体和线束插头等组成。信号盘是传感器的信号转子,压装在传感器轴上。在靠近信号盘的边缘位置制作有均匀间隔弧度的内、外两圈透光孔。其中,外圈制作有360个透光孔(缝隙),间隔弧度为1。(透光孔占0.5。,遮光孔占0.5。),用于产生曲轴转角与转速信号;内圈制作有6个透 芯城品牌采购网 2025-11-04 12800 传感器
中频静止变频电源 元器件百科 中频静止变频电源指标1)、输入电压:220V;2)、输出电压:0-150V;3)、输出频率:400Hz;4)、负载稳压精度≤±0.5%;5)、波形失真度:见下表;6)、负载频率稳定度:≤±0.1%;7)、反应时间:≤2ms。中频静止变频电源规格中频静止变频电源特点具有负载适应性强、效率高,稳定度佳,输出波形品质好、操作简便、体积小、重量轻的特点。中频静止变频电源应用中频静止变频电源可适用于三相平衡 芯城品牌采购网 2025-11-04 9116 中频变频电源
三倍电源频发生器 元器件百科 三倍电源频发生器工作原理本装置采用三芯五柱结构,将铁芯工作磁通密度选择在饱和磁密以上。初级通入三相交流电压,次级接成开口三角形。由于磁通的饱和,开口三角形绕组感应电势可分解为基波(50Hz)电势和谐波电势,谐波电势包括二次谐波(100Hz)、三次谐波(150Hz)等更高次谐波,其中的三相基波电势和二次谐波电势相量和为零,而开口三角形两端仅存三次谐波电势。三倍电源频发生器技术参数操作箱工作电压:AC 芯城品牌采购网 2025-11-04 12640 电源
交流变频器 元器件百科 交流变频器工作原理交流变频器的工作原理是:变频技术是通过变频器改变电源频率,从而改变压缩机的转速的一种技术。通过变频器先进行交流到直流的变换,再通过变频器进行直流到交流的变换,从而控制交流电机的转速。而对变频器的控制是通过传感器将室内温度信息传递给微电脑,输出一定频率变化的波形,控制变频器的频率。当室内急速降温或急速升温时,室内空调负荷加大,压缩机转速加快,制冷量按比例增加,相反,当室内空调负荷减 芯城品牌采购网 2025-11-04 13870 交流变频器
交流固态继电器 元器件百科 交流固态继电器原理固态继电器有三部分组成:输入电路,隔离(耦合)和输出电路。安输入电压的不同类别,输入电路可分为直流输入电路,交流输入电路和交直流输入电路三种。有些输入控制电路还具有与TTL/CMOS兼容,正负逻辑控制和反相等功能。固态继电器的输入与输出电路的隔离和耦合方式有光电耦合和变压器耦合两种。固态继电器的输出电路也可分为直流输出电路,交流输出电路和交直流输出电路等形式。交流输出时,通常使用 芯城品牌采购网 2025-11-04 8171 交流固态继电器
冲击加速度传感器 元器件百科 冲击加速度传感器结构冲击加速度传感器的结构形式多,常见的有柱式、膜片式结构,图中是我们采用的周边圆支圆形规膜片结构,中心带敏感质量块。靠近圆膜片边缘应变最大的位置,用扩散参杂法沿径向110和切向110晶向扩散四个阻值相等的电阻条,经蒸渡铝电极链接4个性能一致的电阻构成惠斯顿电桥。冲击加速度传感器技术指标冲击加速度传感器特点1、大冲击测量。2、重量轻、刚度高、响应快、温度特性好。3、隔离浮置。冲击加 芯城品牌采购网 2025-11-04 9774 冲击加速度传感器
印制电路板部件 元器件百科 印制电路板部件正文以印制电路板为安装基板,在其上安装电子和机电元件、器件或其他印制电路板部件,并借板上的印制线路(也可做成电阻、电容、电感等无源电子元件)实现电气互连的部件。在小型电子设备中,如电子手表、单板微处理机和小型半导体收音机等,所有元件、器件都装在一块印制线路板上。而大型设备(如大型计算机)则由几十块到几千块印制电路板构成的插件和相应的印制线路底板构成。各种印制电路板部件见图1。每块印制 芯城品牌采购网 2025-11-04 9009 印制电路板
压力监测传感器 元器件百科 压力监测传感器安装程序1)连接压力传感器系统前打开监护仪。2)采用消毒措施打开包装,确认所有的接口安全密封以及三通阀等辅件工作状态良好。注意:连接接头时,不要拧得太紧。3)旋塞阀的所有通口都应盖有孔的保护帽,直到传感器系统内注满肝素生理盐水溶液和排尽气泡后,才更换成无孔的保护帽。4)把压力传感器连接到监护仪上,按照监护仪说明把监护仪调零。注意:a)如无法调零,请更换传感器重新调零;如果调零不成功, 芯城品牌采购网 2025-11-04 16214 压力监测传感器
助焊膏 元器件百科 助焊膏定义在焊接过程中起到:“去除氧化物”与“降低被焊接材质表面张力”两个主要作用的膏状化学物质。广泛应用于钟表仪器、精密部件、医疗器械、不锈钢工艺品、餐具、移动通信、数码产品、空调和冰箱制冷设备、眼镜、刀具、汽车散热器及各类PCB板和BGA锡球的钎焊。助焊膏作用去除表面氧化物因为大气含氧的原因,各种物质实际被一层氧化物所包围,其厚度大约为2×10-9~2×10-8m。在焊接时,氧化膜必然会阻止焊 芯城品牌采购网 2025-11-04 16526 助焊膏
保险丝管 元器件百科 保险丝管分类按使用范围分,可分为:电力保险丝、机床保险丝、电器仪表保险丝(电子保险丝)、汽车保险丝。按体积分,可分为:大型、中型、小型及微型。按额定电压分,可分为:高压保险丝、低压保险丝和安全电压保险丝。按分断能力分,可分为:高、低分断能力保险丝。按形状分,可分为:平头管状保险丝(又可分为内焊保险丝与外焊保险丝)、尖头管状保险丝、铡刀式保险丝、螺旋式保险丝、插片式保险丝、平板式保险丝、裹敷式保险丝 芯城品牌采购网 2025-11-04 13168 保险丝管
冷弧焊 元器件百科 冷弧焊原理德国EWM公司不久前推出的coldArc---“冷弧焊”方法,其目的是为了降低短弧焊过程中电弧重燃时出现的局部能量高峰。“冷弧焊”也是一种短弧焊接过程,有周期性的短路阶段和燃弧阶段。图2是“冷弧焊”过程中电压和电流在一个短路周期里的变化。其电压的变化与传统的短弧焊电压变化一致。在焊接过程中,该电压的变化被不间断地反馈给焊机的控制系统,焊机中的数字信号处理器(DSP)根据反馈的电压信息对电 芯城品牌采购网 2025-11-04 14151 冷弧焊
交流电流表 元器件百科 交流电流表定义交流电流表指固定安装在电力、电信、电子设备面板上使用的仪表,用来测量交流电路中的电流。交流电流表原理交流电流表主要采用电磁系电表、电动系电表和整流式电表的测量机构。电磁系测量机构的最低量程约为几十毫安,为提高量程,要按比例减少线圈匝数,并加粗导线。用电动系测量机构构成电流表时,动圈与静圈并联,其最低量程约为几十毫安。为提高量程,要减少静圈匝数,并加粗导线,或将两个静圈由串联改为并联, 芯城品牌采购网 2025-11-04 8334 交流电流表
卷绕电池 元器件百科 卷绕电池种类以手工或机器方式将电池、组合成型的工站或工位称为卷绕工位。除卷绕方式外,还有以的电池。卷绕电池卷绕历程20世纪80年代以来,美国产螺旋式卷绕蓄电池一直以超级启动电流,强大的抗震能力,以及卓越的高低温性能和超强的循环使用寿命而收到广大车迷的追逐,BMW,奔驰,JEEP等高端车型一直以螺旋式卷绕蓄电池为标配的电池。尤其在四驱越野,汽车改装,汽车音响,汽车启动,工业,船用,及军用市场等领域, 芯城品牌采购网 2025-11-04 13124 电池
保险丝端子 元器件百科 保险丝端子定义保险丝端子就是一种用在保险管套内的端子。它借助自身头部的弹性,保证其与保险丝接触良好,从而保证保险管正常工作,具有良好的导电性能。保险丝端子型号5*20mm保险丝端子、6*25mm保险丝端子、6*30mm保险丝端子、2.4*7mm保险丝端子、3.6*10mm保险丝端子、4.5*15mm保险丝端子、6*32mm保险丝端子等。保险丝端子规格1.开关式保险丝端子2.螺帽式保险丝端子3.分断 芯城品牌采购网 2025-11-04 15081 保险丝
光纤接口 元器件百科 光纤接口介绍光纤接口分类光纤从内部可传导光波的不同,分为单模(传导长波长的激光)和多模(传导短波长的激光)两种。单模光缆的连接距离可达10公里,多模光缆的连接距离要短的多,是300米或500米(主要看激光的不同,产生短波长激光的光源一般有两种,一种是62.5的,一种是50的)。光纤从光缆的接头部分的不同,分为SC接口和LC接口。SC接口为1GB接口,(SC=smartcard)LC接口为2GB接口 芯城品牌采购网 2025-11-04 10534 光纤接口
交流电源稳压器 元器件百科 交流电源稳压器介绍全隔离手动旁路功能:当稳压器因保养或维修时需置于旁路状态,可由手动装置切换至旁路,直接由市电供电,并仍有短路及超载保护功能。输出电压欠压,高压侦测保护功能:稳压器内部设有独立侦测输出电压欠压,输出电压高压电路,可由设备负载特性而设定上下限值。当输出电压欠压,高压时,稳压器便会自动切断输出电源保护负载,并预警显示。输出电压欠相线侦测保护功能:具有侦测欠相线功能,当输入或输出电源发生 芯城品牌采购网 2025-11-04 8719 交流电源稳压器
保持继电器 元器件百科 保持继电器原理特性当输入量(如电压、电流、温度等)达到规定值时,使被控制的输出电路导通或断开的电器。可分为电气量(如电流、电压、频率、功率等)继电器及非电气量(如温度、压力、速度等)继电器两大类。具有动作快、工作稳定、使用寿命长、体积小等优点。广泛应用于电力保护、自动化、运动、遥控、测量和通信等装置中。继电器是一种电子控制器件,它具有控制系统(又称输入回路)和被控制系统(又称输出回路),通常应用于 芯城品牌采购网 2025-11-04 10646 继电器
冷压端头 元器件百科 冷压端头概念绝缘端子又名冷压端头,电子连接器,空中接头都归属于冷压端头。是用于实现电气连接的一种配件产品,工业上划分为连接器的范畴。随着工业自动化程度越来越高和工业控制要求越来越严格、精确,接线端子的用量逐渐上涨。随着电子行业的发展,接线端子的使用范围越来越多,而且种类也越来越多。目前用得最广泛的除了PCB板端子外,还有五金连续端子,螺帽端子,弹簧端子等等。圆形预绝缘端头、冷压接线端头、叉形预绝缘 芯城品牌采购网 2025-11-04 11388 冷压端头
交流电动机 元器件百科 交流电动机简介交流电动机由定子和转子组成,交流电动机分为同步交流电动机和感应电动机两种。两种电机均为定子侧绕组通入交流电产生旋转磁场,但同步交流电动机的转子绕组通常需要激磁机需要供给直流电(激磁电流);而感应电动机则转子绕组则无需通入电流。三相交流电动机的定子绕组基本上是三个相互隔开120度的线圈,作三角形或星形联结。通入三相电流时,在每个线圈中产生磁场,这三个磁场合成得到一个旋转磁场。电流完成一 芯城品牌采购网 2025-11-04 13222 交流电动机
交直流高压表 元器件百科 交直流高压表特点1)分压器采用高精度电阻,电容组合件,特种工艺灌封,干式密封,不存在漏油问题。2)输入阻抗高:降低了测试电流、功耗小,使产品体小质轻、性能稳定、测量精度高。3)分压器、多值千伏表及专用电缆全部安放在一个铝合金箱内,安全可靠、便于携带和运输。4)多值千伏表可直读直流平均值,交流峰值,真有效值,峰值等电压值。5)150KV以上采用有机复合绝缘外套,增加了表面爬距,大大降低了产品高度,使 芯城品牌采购网 2025-11-04 13916 交直流高压表
倒车蜂鸣器 元器件百科 倒车蜂鸣器名片蜂鸣器是一种一体化结构的电子讯响器,采用直流电压供电,广泛应用于计算机、打印机、复印机、报警器、电子玩具、汽车电子设备、电话机、定时器等电子产品中作发声器件。蜂鸣器主要分为压电式蜂鸣器和电磁式蜂鸣器两种类型。蜂鸣器在电路中用字母“H”或“HA”(旧标准用“FM”、“ZZG”、“LB”、“JD”等)表示。倒车蜂鸣器制作工艺(1)制备电磁铁M:在长约6厘米的铁螺栓上绕100圈导线,线端留 芯城品牌采购网 2025-11-04 9358 蜂鸣器
光纤化学传感器 元器件百科 光纤化学传感器简介光化学传感器(opticalchemicalsensor)是一类具有光学响应的化学传感器。在化学分析中,基于分立光学系统的光学技术和光谱学方法已广泛应用。进入80年代以来,由于通信技术和计算机技术的飞速发展,其与光谱技术相结合形成一种新型分析测试技术――光导纤维化学传感器(fiberopticalchemicalsensor),在分析化学领域开辟了一片新天地。利用化学发光、生物发 芯城品牌采购网 2025-11-04 11829 光纤传感器
光纤带宽 元器件百科 光纤带宽简介光纤带宽这个概念,是从频域观点来看的。亦即可把光纤看为一个传输网络系统,有一定带宽。从时域观点看,就对应于光纤的色散。光纤的带宽是一段光纤所能通过的最大调制频率脉冲的调制频率和光纤长度的乘积,是一个表征多模光纤光学特性的综合指标,比如普通光缆的光发射器一般都是LED(发光二极管),要求光缆在850nm的至少要达到200MHz的带宽,OM3光缆的光发射器为VCSEL(垂直腔面发射激光器) 芯城品牌采购网 2025-11-04 15559 光纤带宽
信号线 元器件百科 信号线概述信号线是用来传输由音源(信号源)所产生音响信号的线材。它主要包括同轴信号线、数码信号线、光缆信号线、平衡信号线。同轴信号线是最为普及的标准信号线,它的两头均为RCA同轴插头(俗称莲花插头),可对市场上出售的CD机、VCD机、LD机、DVD、卡座、调谐器、LP唱机、MD等音源设备与HI-FI功放、AV功放等音频处理/放大设备进行连接,这种线使用广泛,属不平衡传输类型,具有一定的抗干扰能力。 芯城品牌采购网 2025-11-04 10953
光纤对接器 元器件百科 光纤对接器特点1、体积小重量轻,携带方便。2、低对接损耗、高性价比:AV87501光纤对接器对接损耗小,平均损耗不大于0.5dB。3、采用精密V槽对接光纤:AV87501光纤对接器使用精密V槽来对接光纤,在同一个V槽内将被连接的两根光纤对接,能保证对接可靠。光纤对接器技术参数重量:0.3kg贮运温度:-20℃~60℃外形尺寸:80mm×50mm×30mm对芯损耗:损耗不大于0.5dB(同根单模光纤 芯城品牌采购网 2025-11-04 13500 光纤对接器
净化交流稳压电源 元器件百科 净化交流稳压电源规格净化交流稳压电源技术指标1)、工作频率:50Hz±5%2)、稳压精度:±1%3)、瞬间恢复时间:20ms--100ms4)、效率:≥93(满载)5)、耐压:2000V1分钟无击穿6)、附加失真:≤3%7)、缺相保护:具备8)、绝缘电阻:≥2MΩ9)、过压保护:单相250V±5V,三相435V±10V10)、尖峰吸收:输入1000V/3us脉冲输出≤30V11)、环境温度:-5℃ 芯城品牌采购网 2025-11-04 13594 交流稳压电源
交直流稳压电源 元器件百科 交直流稳压电源概述交直流稳压电源,是一种电压与电流连续可调,稳压与稳流自动转换的高精度直流线性电源。直流输出电压能从0伏起连续可调,稳定可靠。输出电流任意选择,并有限流保护及长时间短路保护。电源工作在稳压状态时,稳流部分即为保护电路;工作在稳流状态时,稳压部分又起到限压作用,两者是相互保护,确保用电安全可靠。该系列交直流稳压电源分为单路输出和双路输出两大系列,双路输出电源既可两路输出不同的电压值又 芯城品牌采购网 2025-11-04 10954 直流稳压电源
光纤放大器 元器件百科 光纤放大器故障解决光放大器,面板显示和实际输出是同步的,如果面板显示正常,则说明光放大器输出正常,如果这种情况下测试光放大器时光功率下降或不够,最大的可能性有以下几种:1.光功率计不准,国产的光功率计只能测试光功率输出较小的设备,不能测试大功率输出的EDFA,测试光放大器的光功率计必须原装进口,不能把不准确的仪器当作标准来使用。2.输出口的法兰损坏,这个可能性较小。3.用户使用不当,在机器工作时插 芯城品牌采购网 2025-11-04 9442 光纤放大器